门户主站
首页医院概况医疗服务科室导航专科专家医疗技术新闻中心人事招聘教学科研
官网微信
您的位置: 首页 > 新闻中心 > 本院动态 > 正文

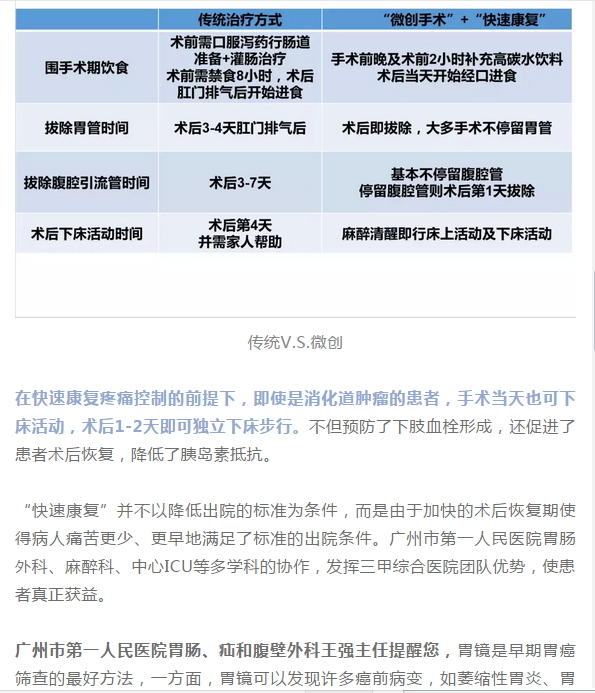
【技术控】消化道肿瘤快速康复诊治——痛苦少 出院早

2018-09-04 17:47 编辑:管理员 阅读次数:

         

       

     

           

            

            

            

热点新闻
赋能管理筑基 驱动高质量发展——广州市第一人民医院举办2026年领导干部专题培训班
2026年看病报销更省心!动动手指门诊选点,一步搞定全年便利
广州发布2025年慈善服务通报表扬名单,广州市第一人民医院陈海生爱心团队上榜
广州市第一人民医院2026年元旦出诊安排
广州市第一人民医院5人获2025年度中国博士后科学基金面上资助
广州市第一人民医院聂玉强教授与周有连教授团队在国际顶尖期刊Advanced Science发表研究成果
广州市第一人民医院2025年度国际合作与学术交流周启幕,聚焦医学新进展
点击文章添加好友,广州市第一人民医院上线“医管家”服务
广州市第一人民医院党委书记付涌水带队赴喀什开展交流并慰问援疆干部
建院126周年 | 广州市第一人民医院举办首届文体艺术节成果分享会,展现医者仁心与人文活力
高质量发展|广州市第一人民医院多项医疗高地项目获广州市卫健委立项,彰显医疗创新实力
广州市第一人民医院举办2025年干部“创新管理,当责作为”专题培训班
贾林教授当选中华医学会行为医学分会第八届委员会副主任委员
情满中秋·礼赞国庆| 广州市第一人民医院开展“迎双节、强党性、建新功”主题党日活动
广州市第一人民医院18位专家荣耀上榜2025年“羊城好医生”
广州市第一人民医院消化内科牵头制定国内首部《肠道菌群移植治疗慢性肝病的临床应用专家共识》
​广州市第一人民医院神经外科与白云区石井人民医院医联体联动,成功救治两名危急重症患者
广州市第一人民医院生殖医学中心特色门诊 “生育力评估与保护门诊”开诊
聚焦消化疾病精准诊疗| 广州市第一人民医院新消化内镜中心揭牌
医者如炬,点亮生命之光——广州市第一人民医院高宗银、王新亮、张玉平荣膺“广州好医生”