“五一”假期,踏青赏花、登山观海、海边逐浪……户外活动虽令人心驰神往,但紫外线强度也悄然“爆表”。防晒不仅是美白刚需,更是预防皮肤光老化、晒伤、色斑的关键。如何根据不同场景选对防晒产品?晒伤后如何科学急救?广州市第一人民医院皮肤科思远医生为你支招,助你假期“晒不黑、不伤脸”!
图/视觉中国
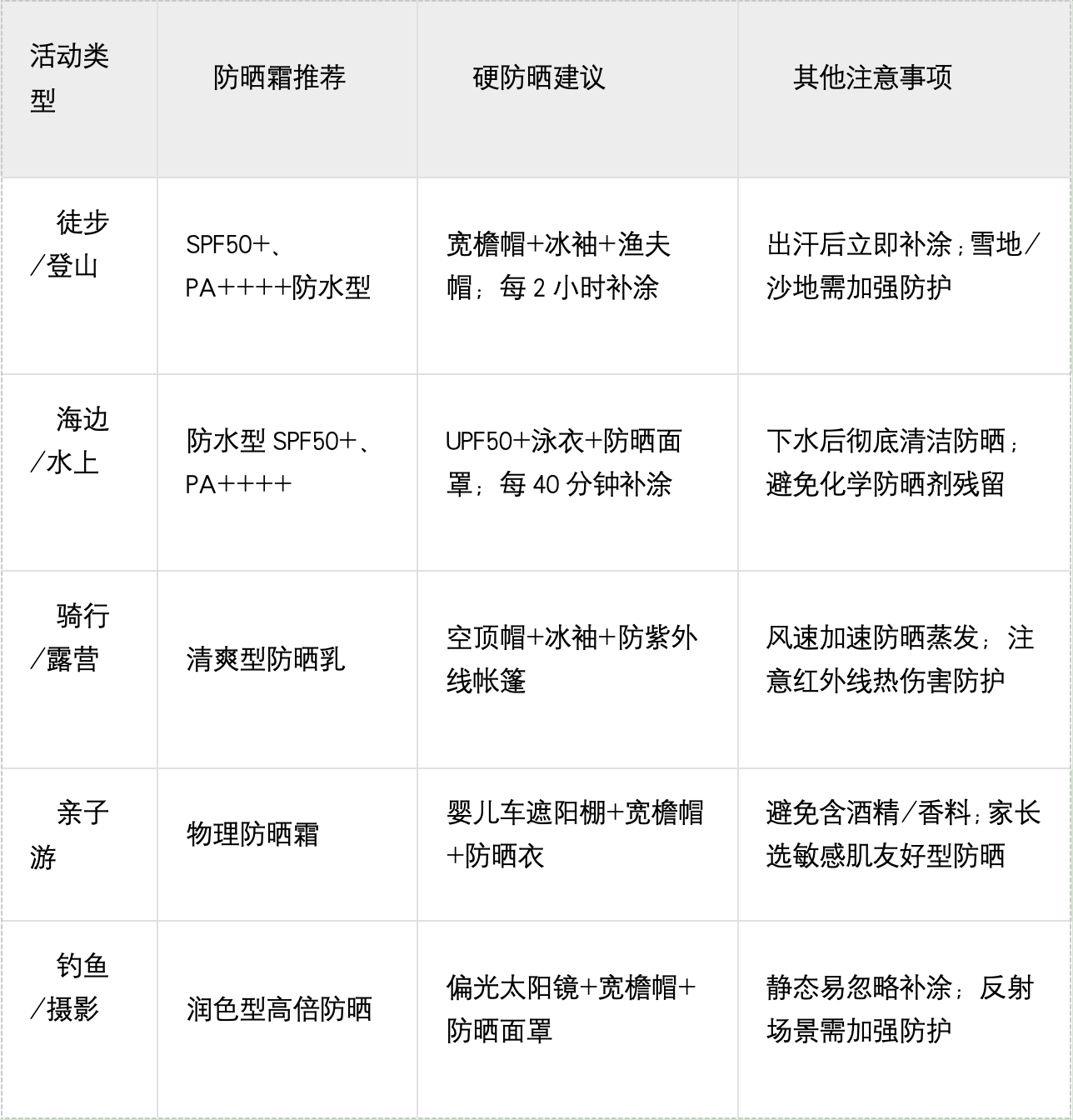
防晒法则:基础值+动态补涂+温和清洁
思远医生强调:“普通人群户外防晒,需遵循‘高倍防护、及时补涂、温和清洁’三大原则。”在防晒霜选择上,去户外活动,防晒霜首选SPF50+、PA++++的产品(可抵挡98%以上的紫外线)。在高原/雪山上旅游,需要选择SPF100+。另外,海边/水上活动还需防水型的防晒霜。
在活动中,出汗或者游泳后还应该立即补涂。而静态活动,如露营、钓鱼至少每2小时一次。在卸妆的时候,需要用防水型防晒霜需卸妆,以避免毛孔堵塞,比如非防水型用氨基酸洁面即可。

敏感肌/儿童防晒:安全第一,物理防护为主
思远医生提醒:“敏感肌和儿童皮肤屏障较弱,需以硬防晒为主,防晒霜优先选择物理型。”
在硬防晒工具上,可选择宽檐帽、UPF50+防晒衣、冰袖、遮阳伞(遮挡率≥95%)。
如果皮肤比较敏感,娇嫩,在防晒霜上可以选择纯物理防晒霜(氧化锌/二氧化钛,无香精酒精)。
值得注意的是,6个月以下儿童禁用防晒霜,以衣物遮挡为主;而6个月以上用物理防晒霜,避开眼周。卸妆时,可用氨基酸洁面或者婴儿沐浴露。在太阳下活动后,如果皮肤发红,立即冷敷舒缓,避免正午暴晒,阴天也需防护。

一个表格教你区分物理防晒和化学防晒的区别
如果不幸晒伤,皮肤出现红肿、脱皮、刺痛等症状,该如何正确处理呢?思远医生特别提醒大家:晒伤后需遵循“及时降温-抗炎保湿-科学修复”的三步法则。若处理不当,可能会加重皮肤损伤,因此要避开常见误区,分阶段进行护理。
晒伤后,应立即用冷水浸湿毛巾进行冷敷(切忌直接冰敷),每次敷10-15分钟,间隔后可重复操作,以达到降温镇静的效果。接着,温和地涂抹无香精的保湿霜(如含有芦荟或燕麦成分的产品)、烧伤膏或生长因子,这些产品可以有效缓解皮肤脱皮和紧绷感。同时,口服补液盐有助于预防脱水。若红肿症状较为明显,可在短期内小面积使用1%氢化可的松乳膏或地奈德乳膏。在护理过程中,要避免摩擦皮肤、覆盖伤口或撕扯脱皮。
此外,还需注意以下几点:不要直接冰敷,避免涂抹牙膏、酱油、酒精等刺激性物质,切勿撕扯脱皮,也不要使用凡士林等封闭皮肤的产品(会影响散热)。如果出现水疱、溃烂、发热,或者晒伤面积超过体表10%,应立即就医。晒伤后48小时内要避免。

Tips:二次暴晒,修复期间优先选择物理防晒霜。
很多人误以为,晒伤后不需要再进行护肤,让皮肤自行修复,其实这是不正确的。晒后修复期间,护肤同样重要,不同阶段的护理重点也有所不同。
初期(1-2天):以镇静舒缓为主,可使用冷藏冷敷贴或用毛巾包裹冰袋进行冷敷。选择含有芦荟、洋甘菊等成分的护肤品(注意不要直接涂抹生芦荟,容易诱发过敏),同时避免使用刺激性产品。
中期(3-7天):着重补水保湿,选用温和的爽肤水、乳液或面霜,并搭配含有神经酰胺等修复成分的护肤品。
后期(7天以后):可以进行美白抗氧化护理,选择含有烟酰胺、维生素C等成分的产品。同时,要加强防晒措施,外出时涂抹防晒霜,并配合使用遮阳伞等防晒工具。此外,还需保证充足的睡眠,多吃富含维生素C、E和蛋白质的食物,以促进皮肤的恢复。
文、图表| 记者 张华 通讯员 吴丽婷